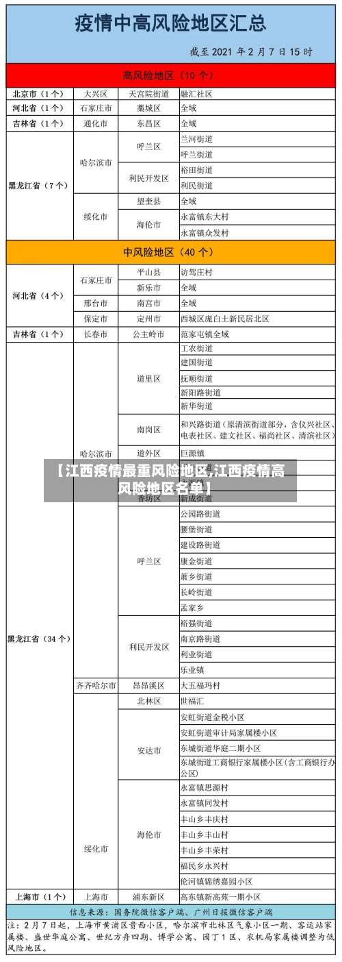
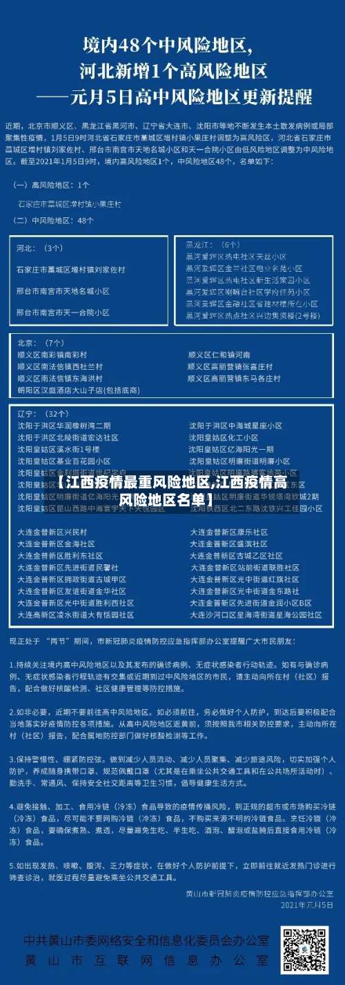
【江西疫情最重风险地区,江西疫情高风险地区名单】
江西鹰潭疫情严重吗
严重。据国家疫情防控局发布截止到2022年8月28日,有7人确诊 ,累计确诊48例 。鹰潭共有中风险地区56处,高风险地区29处,属于疫情严重。鹰潭,江西省辖地级市 ,“涟漪旋其中,雄鹰舞其上 ”而得市名,是长江中游城市群重要成员 ,地处武夷山脉向鄱阳湖平源过渡的交接地带,辖区属亚热带湿润季风温和气候。

你好,你想问江西鹰潭市是疫区么?江西鹰潭市是疫区。江西省发布通告2022年8月29日0-24时 ,江西省新增本土无症状感染者35例,其中鹰潭市31例,疫情较为严重 ,所以江西鹰潭市是疫区 。

这种说法不准确,一般人可以去鹰潭。不过可能存在去的人相对少的情况,原因如下:城市规模小:鹰潭是江西较小的城市 ,在城市知名度和资源丰富度等方面,相比一些大城市缺乏吸引力,很多人可能不会将其作为出行的首选目的地。

不严重 。根据疫情实施大数据报告中可知,鹰潭疫情连续数日无新增本土感染者 ,因此疫情不严重。鹰潭,江西省辖地级市,“涟漪旋其中 ,雄鹰舞其上”而得市名,是长江中游城市群重要成员;地处武夷山脉向鄱阳湖平原过渡的交接地带,辖区属亚热带湿润季风温和气候;截至2019年 ,辖2区1市,总面积3557平方千米。
江西吉安疫情情况属什么风险地区,能从江西吉安自己开小轿车回长_百度知...
高风险地区 。截止至2022年9月26日,吉安防疫要求规定 ,江西省吉安市泰和县仍处于疫情防控的时期,任何人都需要做好安全防护,安全出行。不得自己开小轿车回家 ,吉安市泰和县属于高险地区,旅游区任何人都不可以去,还需要携带健康码。违者将被判处2年有期徒刑并被没收全部个人财产 。
通过查询相关资料显示。江西吉安疫情属于常态化防控区域。截止到2022年8月28日,江西吉安暂无高中低风险地区 ,全域属于常态化防控区域 。所以江西吉安疫情属于常态化防控区域。
常态化防控区。截止2022年8月18日,根据最新数据显示,江西吉安吉安地区没有低、中 、高风险区域 ,都是常态化防控区。吉安,是江西省地级市 。古称庐陵、吉州;元初,取“吉泰民安”之意改称“吉安”。
022年9月20日。江西吉安立讯电子有限公司位于江西省吉安市大道 。通过查询相关资料显示 ,截止到2022年9月28日,江西省吉安市属于我国低风险地区,长沙属于我国中风险地区 ,根据两地疫情防控规定,外省于2022年9月20日可以进入长沙境内,但所有外省来长人员至少提前1天通过我的长沙APP报备 ,主动进行核酸检测。
通过查询相关资料显示,江西吉安属于低风险等级。截止2022年8月14日,江西吉安暂无中高风险地区,所以 ,江西吉安属于低风险等级 。

江西疫情在哪里
〖壹〗、022年11月5日0-24时,江西省新增本土确诊病例1例(萍乡市1例,在安源区)。
〖贰〗、新增本土无症状感染者情况2022年9月27日0-24时 ,江西省新增本土无症状感染者4例,其中鹰潭市1例,位于月湖区(信江新区);吉安市3例 ,均在泰和县。解除隔离医学观察12例,其中赣州市5例(章贡区(经开区)2例 、宁都县3例),吉安市7例(吉州区2例、永丰县5例) 。
〖叁〗、总结江西省当前疫情以南昌市为主 ,需持续强化区域管控与个人防护。公众应保持警惕,严格遵守防控要求,通过科学防护 、主动配合与责任担当 ,共同阻断疫情传播链条,争取早日实现动态清零目标。
〖肆〗、鹰潭市,通过查询江西省疫情防控公告显示,截止2022年9月14日 ,鹰潭市新增26例无症状感染者,属于高风险地区,按照高风险地区执行鹰潭市进行了封城 ,需要居家隔离,每天按时做好核酸,防疫人员进行全城的消毒 ,能昨日恢复鹰潭市 。
全国疫情19年至现在那个城市最严重
年到22年疫情严重地区有:全国(不含港澳台)31个省(自治区、直辖市)和新疆生产建设兵团有2309个高风险地区。
武汉封城:2019年12月29日,武汉发布通告,12月28日24时起 ,武汉公交 、地铁、轮渡、长途客运暂停运营,市内交通 、城市生活等有序恢复。 各地封城:上海:2019年12月31日,上海发布通告 ,12月24日零时起,上海市各类公共交通、公共活动场所等暂停运营。
近来疫情最严重的省 —— 现在国内新冠病毒最严重的地区是四川(成都)二,西藏(拉萨),三 ,广东(深圳)四海南(海口),五,内蒙古(赤峰) 。近来为止数据显示 ,四川成都的疫情状况尤为严峻,新增病例129例,现有确诊病例为1520。
新冠疫情首次爆发的时间可以追溯到2019年 ,当时世卫组织将其命名为“2019冠状病毒病 ”(COVID-19)。这场疫情的严重性在2020年2月28日被提升至全球比较高风险级别“非常高”,与中国的状况相符,此前的评估为“高风险” 。
广州。中国的疫情防控很可能站在关键的十字路口上 ,3 日全国本土新增 704+3167,不仅北方很多城市疫情在扩散,连在广州这样的南方超大城市里 ,3 日的本土新增也达到 572 例,这在中国城市里这已属相当严重的情况。广州市已经宣布疫情最严重的海珠度区 5 日起实施为期 3 天的全域严控人员流动措施 。
疫情数据方面,截至2021年11月25日,全球累计确诊病例超过58亿例 ,死亡病例超过517万例。在中国国内,截至同日,累计报告的确诊病例已超过98万例 ,治愈病例接近93万例,死亡病例4636例,密切接触者追踪管理仍在进行中。
江西泰和疫情严重吗
严重 。泰和县 ,隶属于江西省吉安市,地处赣中南吉泰盆地腹地。通过查询相关资料显示,截止到2022年9月28日 ,江西省泰和县属于我国中风险地区,依然有新增病例,疫情比较严重。泰和县全城处于疫情防控封控状态 ,任何人都需要做好安全防护,安全出行 。
吉安疫情情况吉安市27日再次新增3例无症状感染者,均在泰和县,表明泰和县的疫情形势较为严峻。泰和县疫情处于快速发展阶段 ,疫情外溢形势严峻,需采取管控措施加强处置,社区传播风险较大。
低风险。通过查询江西泰和疫情防控公告显示 ,截止2022年10月4日,泰和新增一例无症状感染者,风险等级为低风险地区 ,当地居民需要按时做好核酸检测,各乡镇要进一步提高思想认识,全面压实各方责任 ,要抓紧抓严抓细各项疫情防控措施落实,扩围加密、提高质效,坚决打赢疫情防控阻击战 。
没有。根据江西泰和县防疫工作要求 ,截止到2022年9月19日,江西泰和县疫情得到良好控制,属于低风险地区,都是常态化防控区域。因此江西泰和县没有疫情 。出门要多防护 ,公共场合需要持有48小时核酸证明。
江西疫情哪个城市最严重
〖壹〗 、鹰潭市贵溪市。江西,简称赣,中国23个省之一 ,省会南昌 。通过查询相关资料显示,截止到2022年8月16日,江西省新增本土无症状感染者152例 ,其中鹰潭市44例,均在贵溪市,鹰潭市贵溪市新增本土无症状感染者比较多 ,疫情最严重。其余在南昌市2例,均在青云谱区;宜春市3例,均在丰城市;上饶市3例 ,均在玉山县。已在定点医疗机构接受隔离医学观察 。
〖贰〗、鹰潭市,贵溪市。通过查询江西省防疫工作要求:截至到2022年8月24日,经核实江西省大部分地区都属于低风险地区,只有鹰潭市 ,贵溪市两地还存在确诊病例,疫情最为严重。其他地区只要手持24小时核酸阴性报告以及绿色行程码即可恢复正常生活,但一定要注意个人防护 ,少去人员密集的地方 。
〖叁〗、南昌市。通过查询江西省疫情防控中心发布公告了解到:截止到2022年12月9日江西省地区的南昌市疫情最为严重,其次是九江、上饶。
〖肆〗 、东湖区。南昌,简称“洪 ”或“昌” ,古称豫章、洪都,江西省辖地级市、省会 、国务院批复确定的中国长江中游地区重要的中心城市、鄱阳湖生态经济区中心城市 。通过查询相关资料显示截止2022年9月29日南昌东湖区属于高风险地区,该地区有9例感染病例疫情最严重。当地居民需要做好疫情防控措施 ,出门佩戴口罩。
发表评论