哪些地区算疫情高发区/什么地区是疫情高发区
联合国艾滋规划署发布艾滋感染者分布图,亚太地区不容忽视
联合国艾滋规划署发布的《2025年全球艾滋病最新报告》显示,2024年全球HIV感染者分布呈现显著地区差异 ,亚太地区感染者数量占全球总数的17%,共计690万人,是全球HIV疫情第二大集中区域 ,具体分布情况如下:东非和南部非洲:仍是全球HIV感染最严重的地区,感染者占比达52%,共计2110万人。

联合国艾滋病规划署报告显示 ,2023年亚太地区艾滋感染者人数预计达670万,成为继非洲东部和南部之后全球艾滋感染者比较多的地区 。具体信息如下:亚太地区整体感染情况2023年亚太地区艾滋感染者总数约670万,新增感染病例15万例,占全球新增病例的23%;同时该地区有15万例艾滋相关死亡病例。
联合国艾滋病规划署(UNAIDS)发布的《2023全球艾滋病防治进展报告:终结艾滋病之路》显示 ,2022年全球新增130万艾滋病病毒感染者,63万人死于艾滋病相关疾病。 以下是报告核心内容的详细阐述:地区分布与增长趋势 亚洲和太平洋地区:占全球新增感染的23%,部分国家新发感染病例呈快速上升趋势 。
数据支撑的增长趋势联合国艾滋病规划署(UNAIDS)指出 ,菲律宾是亚太地区艾滋病例增长最快的国家。自2010年以来,菲律宾新感染艾滋病毒的人数增加了两倍以上,其中15-24岁年轻群体的感染率增长尤为显著 ,增幅达216%。这一数据直接印证了菲律宾艾滋疫情在亚洲的快速扩散态势 。
联合国艾滋病规划署报告显示,2022年全球新增约130万名艾滋病病毒感染者,总感染人数约3900万 ,抗艾进展与挑战并存。全球总体数据与治疗进展感染规模:2022年全球新增艾滋病病毒感染者约130万,总感染人数达3900万。
根据现有公开数据,印度是亚洲艾滋病病毒(HIV)感染者人数比较多的国家。这一结论主要基于联合国艾滋病规划署(UNAIDS)等世界机构的历年报告 。尽管近来缺乏涵盖所有亚洲国家且统一时点的最新对比数据 ,但印度的感染者基数长期居于亚太地区首位。

近来基孔肯雅热流行区域
〖壹〗、截至2025年8月,基孔肯雅热全球分布集中在美洲 、亚洲及非洲地区,国内疫情主要集中在广东及其周边城市。 全球流行区域分布 近来已覆盖119个国家和地区,其中大规模暴发和零星病例主要集中在以下区域: 美洲:巴西、哥伦比亚、秘鲁等国家为主要高发区 ,热带气候加剧蚊媒传播 。
〖贰〗 、基孔肯雅热是由基孔肯雅病毒(CHIKV)引起的蚊媒传染病,主要通过埃及伊蚊和白纹伊蚊叮咬传播。其典型症状包括突发高热、剧烈关节疼痛和皮疹,部分患者关节痛可能持续数月甚至数年。近来全球已有119个国家和地区报告本地传播 ,我国广东、云南等地近年也出现输入性病例引发的本地疫情 。
〖叁〗 、基孔肯雅热全球及国内核心动态 基孔肯雅热近来在全球119个国家和地区存在本地传播,主要集中在美洲、亚洲和非洲的热带及亚热带地区。我国自2008年首次发现输入性病例后,广东、云南等地曾出现本地疫情 ,而2025年7月广东佛山再次出现输入病例引发的本地传播。
〖肆〗、基孔肯雅热近来主要活跃于非洲 、亚洲和美洲部分地区,我国部分南方省份也需警惕 。全球高发地区分布 截至2024年12月,基孔肯雅热已在119个国家和地区引发本地传播: 非洲:以坦桑尼亚、南非、津巴布韦 、尼日利亚、科摩罗群岛等为主。
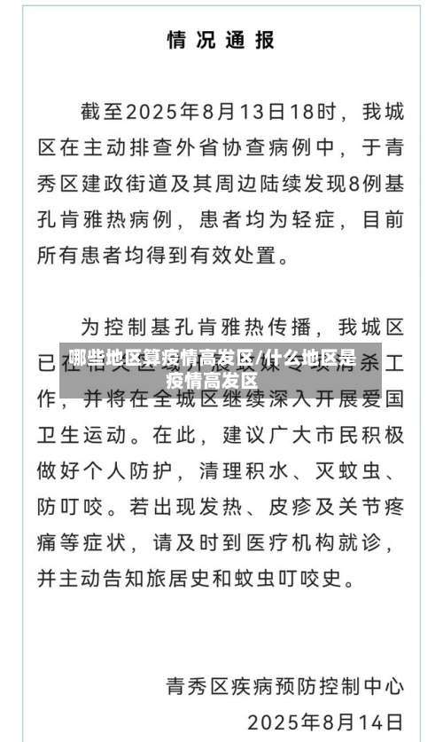
〖伍〗、例 深圳市:202例 广州市:189例 揭阳 、潮州、汕头、肇庆 、珠海、中山等地市:53~89例不等 东莞、阳江 、清远、惠州、梅州:29~52例 韶关、湛江 、汕尾、河源、云浮 、茂名:8~27例。 注:其他省份或地区2025年暂无公开的基孔肯雅热本地病例报告 。
佛山基孔肯尼亚热哪个地方有
〖壹〗、佛山基孔肯雅热主要集中在顺德区的乐从镇、北滘镇 、陈村镇 ,此外,佛山禅城区、南海区也有确诊病例。根据广东省佛山市顺德区卫生健康局通报,截至2025年7月22日 ,顺德区累计报告基孔肯雅热确诊病例2934例,主要集中在乐从镇、北滘镇 、陈村镇,均为轻症病例。
〖贰〗、025年7月,广东省佛山市暴发基孔肯雅热疫情 ,病例集中出现在顺德区,并逐步扩散至其他辖区。以下为疫情主要分布区域及特点:核心疫区:顺德区顺德区是此次疫情的重灾区,占全市总病例的90%以上 。具体高发镇街包括:乐从镇:病例增长迅速 ,7月中旬至下旬单日新增比较高达383例。
〖叁〗、广东基孔肯雅热疫情主要分布在佛山 、广州、中山、东莞、珠海 、河源、江门、阳江 、肇庆、清远、深圳和湛江等地。佛山是广东基孔肯雅热疫情较为严重的地区之一,其中:顺德区的乐从镇 、北滘镇、陈村镇等地均有病例报告,且病例数量相对较多 。
〖肆〗、基孔肯雅热疫情分布如下:全球流行情况1952年首次在坦桑尼亚发现 ,后扩散至非洲 、亚洲、美洲及欧洲。截至2025年6月,全球119个国家和地区报告本地传播,主要集中在热带和亚热带地区。非洲:有坦桑尼亚、南非 、肯尼亚、法属留尼汪岛等 ,2025年法属留尼汪岛报告超9万例 。
疫情爆发,病例的轨迹分析
疫情期间追踪每个人的行程轨迹主要通过手机基站定位、GPS定位、健康码/行程码扫描 、公共交通记录、电子支付记录、面部识别技术及蓝牙接触追踪等方式实现。具体如下:手机基站定位是基础手段之一。手机在通信过程中需连接基站,运营商可通过基站信号覆盖范围推算用户大致位置 。
月21日确诊且完成流调的7例病例活动轨迹病例1(丰台区)活动轨迹:住丰台区花乡天骄俊园,工作于新发地市场。6月12日起在市场地下一层未离开 ,当晚被转运至集中隔离点。13日至19日未外出,19日发热后由120送医,21日确诊 。涉及场所:新发地市场 、集中隔离点、丰台中西医结合医院。
在支付宝上查看新冠确诊患者行动轨迹的方法如下:第一步:打开支付宝应用在手机上找到并点击“支付宝 ”图标,确保已登录个人账号。若未登录 ,需先完成账号登录或实名认证。第二步:进入“市民中心”在支付宝首页,找到“市民中心”入口(通常位于首页中间或底部导航栏),点击进入 。
打开腾讯地图应用确保已安装最新版腾讯地图 ,登录账号后进入主界面。进入图层设置在首页右上角点击【图层】按钮(图标通常为叠加的方形或地图标识),进入地图显示设置页面。选取“疫情管控地图 ”在图层设置中,找到并点击【疫情管控地图】选项 。该功能会叠加疫情相关数据到地图上 ,包括病例轨迹、管控区域等。
在微信中查看疫情轨迹图,可通过“疫况”小程序实现,具体操作步骤如下:进入疫况小程序打开微信 ,在顶部搜索栏输入“疫况”,点击搜索结果中的“疫况 ”小程序并进入。点击查询功能进入小程序后,在首页找到并点击“查询”按钮 ,进入疫情轨迹查询页面 。
吉林疫情传播链并未“断链”,病例3和病例4存在关联病例,且病例4与5月10日通报的确诊病例2有关联,但病例3和病例4存在自述活动轨迹与大数据排查结果不符的情况。 具体分析如下:病例3和病例4的基本情况 病例3为1952年出生的男性 ,舒兰返吉人员,住址为吉林市高新区天天向上小区。
现如今我国艾滋传染病最大的地方是
〖壹〗 、近来我国艾滋病感染人数比较多的省份是四川省,感染人数达147万人 。
〖贰〗、河南(现存活约50794例)河南的艾滋病病例多源于几十年前的贫困时期 ,卖血导致感染。男性患者占61%,年龄集中在40至49岁。广东(现存活约47139例)广东经济发达,人口流动量大 ,是艾滋病的高发地区 。异性传播占一半,男同传播占1/3。贵州(现存活约46000例)贵州经济虽不发达,但艾滋病患者数量不少。
〖叁〗、那么 ,青海省艾滋病比较多的地方是哪里呢?根据相关数据和调查结果显示,青海省南部地区的海东市 、海南州和玉树藏族自治州是艾滋病疫情较为严重的地区。这三个地区的艾滋病疫情主要集中在农村地区和少数民族聚集区,其中以青南地区(包括海东市、海南州和玉树藏族自治州)最为突出 。
〖肆〗、博茨瓦纳是该地区艾滋病流行最严重的国家之一 ,该国艾滋病病毒携带者几乎占总人口的40%。艾滋病是一种由感染艾滋病病毒(HIV病毒)引起的危害性极大的传染病。HIV是一种能攻击人体免疫系统的病毒,它主要攻击人体免疫系统中最重要的CD4T淋巴细胞,大量破坏该细胞,使人体丧失免疫功能 。
艾滋病城市感染率排名出炉,请注意!
截至2024年上半年 ,中国艾滋病存活人数超132万,即每1000人中约有1人为艾滋病感染者。关于四川感染率及全国艾滋病流行情况,具体分析如下:四川感染率情况根据2023年统计数据 ,四川省艾滋病感染率达万分之747(即每万人中有747例新发感染),为全国比较高。
根据2024年数据,四川省的艾滋病现存活患者数量位居全国第一 ,约147万人;广西 、重庆、云南、贵州等地紧随其后 。
近来全国各省市艾滋病感染人数比较多的前三位为四川省(147万例)、广西省(132万例)及重庆市(16万例),但具体城市排名尚无官方统一数据。
国内部分城市情况四川省整体艾滋病感染率相对较高,2024年每10万人中有147人感染 ,其中性传播是主要途径,男男性行为占比超过90%,凉山州和成都疫情较为严重。广州市男男性接触传播比例达776% ,学生群体中男男性行为者规模超过5000人,存在多种高危性行为 。
台湾的艾滋病患者主要是吸DU传播引起的。毒品已成为艾滋病感染的主要原因之一,还有母婴传播。北京(现存活约24435人)北京是人流量非常大的城市 。本地艾滋病患者有好几千,流动人口带来的病例却有好几万。男同性恋是传播的主要途径。
发表评论