今日信阳疫情地区分布/信阳今日疫情通报
河南哪个地方没有疫情?
截至近来,河南省没有疫情的城市有南阳市、三门峡市和济源市。以下是详细信息:南阳市:未报告新冠肺炎确诊病例或无症状感染者,属于无疫情地区。三门峡市:同样未出现新冠肺炎相关病例 ,保持无疫情状态 。济源市:作为河南省直辖的县级市,也未报告疫情发生。

河南没有地方出现疫情。2021年2月25日0时-24时,河南省无新增确诊病例、疑似病例 ,新增无症状感染者2例(为境外输入),1例无症状感染者解除医学观察 。截至2021年2月25日24时,河南省累计报告本地确诊病例1273例 ,其中死亡病例22例,出院病例1251例。

开封,商丘等。根据国家疫情防控中心显示 ,截止2022年8月15日 。开封,商丘,濮阳 ,新乡,南阳,驻马店,周口 ,三门峡,安阳,鹤壁 ,平顶山均无疫情。

截止2022年11月9日,许昌没有疫情。截止2022年11月9日,许昌市无新增本土和新增无症状病例 ,没有疫情 。河南省,简称“豫”,中华人民共和国省级行政区。省会郑州 ,位于中国中部,东接安徽 、山东,北接河北、山西 ,西连陕西,南临湖北,总面积17万平方千米。
通过查询相关公开信息2020年3月11日报道鹤壁市无新型冠状病毒肺炎确诊病例 。
信阳确诊病例在哪里
〖壹〗、据信阳市疫情防控通报显示截至2022年11月13日,信阳共发现3例确诊病例 ,分别在羊山新区 、固始县、浉河区。
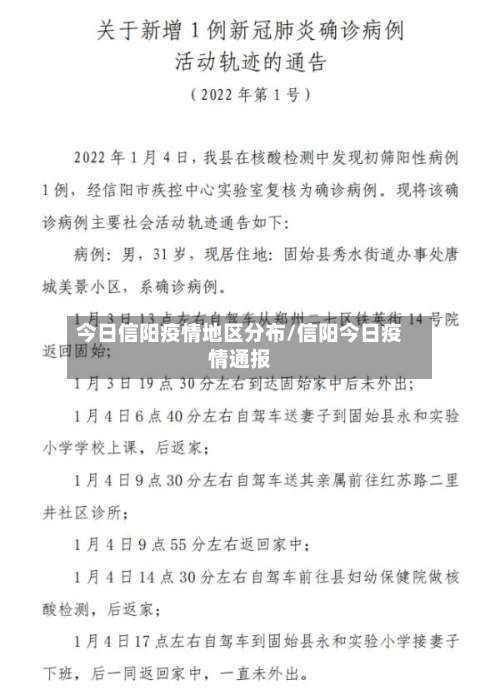
〖贰〗、022年3月19日,_河区在对自上海返信人员进行核酸检测时,发现1例新冠肺炎初筛阳性人员 ,后经市疾控中心和_河区疾控中心复核为阳性,被诊断为新冠肺炎确诊病例,现将其基本情况通报如下:病例1:男 ,信阳住址:湖东办事处中都沁园小区3月17日14:06从上海南站乘坐K1107次列车返回信阳。
〖叁〗 、疫情形势与地理位置信阳作为河南“南大门 ”,紧邻湖北,距武汉仅200公里 ,人员流动频繁(大批信阳人在武汉经商、务工、就学),导致疫情防控压力巨大。截至2月10日24时,河南省累计确诊病例1105例 ,其中信阳以228例居全省首位,是疫情最严重的省辖市 。
〖肆〗 、月12日0时至24时,信阳市新增1例确诊病例,是原信阳新县无症状感染者转为确诊。拓展信息:该病例活动轨迹:无症状感染者王某某 ,女,47岁,户籍地及现居住地为新集镇长潭小区。2022年1月1日10时王某某和丈夫崔某自驾车到郑州看病 ,16时到达姐姐邵某某家 。
〖伍〗、关于罗山县发现1例新冠肺炎确诊病例的情况通报2022年4月11日,我县在对集中隔离人员例行核酸检测中发现初筛阳性病例1例,经信阳市疾控中心复核为阳性 ,被诊断为新冠肺炎确诊病例,现将其基本情况通报如下:何某某,男 ,家庭住址罗山县竹竿镇赵山村。
〖陆〗、天津:6例 福建:5例 浙江:4例 广西:2例 北京:1例 其中6例由无症状感染者转为确诊病例(浙江4例,广东2例)。
南阳和信阳,为何变成了疫情前线?
南阳和信阳在疫情中成为前线,主要与以下因素有关:交通枢纽地位导致人员流动密集南阳的交通枢纽特性南阳是焦柳线与宁西线的交汇点 ,同时作为郑万高铁与襄阳枢纽的连接节点,形成了武汉上行的小枢纽 。其停运的37趟车次中,18趟途经湖北境内站点,成为湖北进入豫西的快捷通道。
工业增加值及收入 南阳:工业增加值12678亿元 ,工业企业营业收入增长5%,显示出较强的工业实力和增长潜力。信阳:工业增加值10089亿元,工业企业主营业务收入增长13% ,虽然绝对值低于南阳,但增长率更高,表明信阳工业发展势头良好 。
至于哪个城市更好 ,这要根据个人的需求和偏好来判断。如果你对历史文化和古迹感兴趣,那么南阳可能更适合你;如果你喜欢自然风光和生态环境,那么信阳可能更适合你。此外 ,两个城市的发展状况和经济发展水平也可能有所不同,你可以根据自己的需求和实际情况来选取 。
信阳位于河南省南部,是一座历史悠久的城市。信阳以其美丽的自然风光和茶叶产业而闻名。信阳的经济发展主要集中在农业 、工业和旅游业。近年来 ,信阳市不断优化营商环境,吸引了大量企业入驻,为当地经济注入了新的活力 。总体来看,常德、岳阳、南阳和信阳都是各自区域内的重要城市。
信阳交通比较好 ,南阳出名,信阳和南阳以前是一块的,解放后分开了!南阳简称“宛” ,位于河南省西南部、豫鄂陕三省交界处,为三面环山 、南部开口的盆地,因地处伏牛山以南 ,汉水以北而得名。南阳有“南都”、“帝乡 ”之称 。
南阳和信阳则在农业和旅游业上表现突出,成为经济发展的亮点。而平顶山则依靠丰富的煤矿资源,在资源型产业上占据了重要地位。这些城市之间的经济发展差异 ,反映了河南省内不同地区的资源禀赋和发展重点 。未来,随着政策的支持和经济结构的优化,这些城市有望进一步缩小差距 ,实现共同发展。

河南信阳属于什么风险地区
例如,疫情早期湖北全省及全国确诊病例超过100人的27个市被列为重点疫区,具体包括浙江省温州市、台州市 、杭州市、宁波市,河南省信阳市、驻马店市 ,安徽省合肥市 、阜阳市,江西省南昌市等。这类地区因疫情传播风险较高,需采取严格管控措施 。
全国范围内另有27个市累计确诊超100例 ,如浙江省温州市、台州市、杭州市 、宁波市,河南省信阳市、驻马店市,安徽省合肥市、阜阳市 ,江西省南昌市等。
重点疫区指累计确诊病例数超过100例的城市或地区,在疫情全球爆发背景下,也包含境外疫情严重 、输入风险高的国家或地区。具体说明如下:国内重点疫区判定标准及示例判定标准:以累计确诊病例数作为核心指标 ,当某一城市累计确诊病例数超过100例时,该城市即被认定为重点疫区 。
河南省信阳市有可能会发生地震。以下是对此问题的详细解地理位置与地震带:河南信阳市处于华北板块华北地震带与华南板块华南地震带之间,这一地理位置使得信阳地区具有地震活动的潜在风险。地震活动特征:信阳地震带近来活动处于高峰阶段 ,显示出该区域地震活动的活跃性。
地理位置与地震区:信阳位于中国的中部地区,属于华北地震区的一部分 。虽然华北地震区是中国地震活动较为频繁的地区之一,但信阳在其中的地震活动性相对较低。地震发生的不确定性:地震的发生具有不确定性和难以预测性。尽管信阳市的地震活动性相对较低,但这并不意味着该地区完全不会发生地震 。
河南省信阳市确实存在发生地震的可能性 ,且近来信阳地震带活动处于高峰阶段,仍有发生4—5级地震的危险性。地理位置与地震带关系 河南省信阳市位于华北板块华北地震带与华南板块华南地震带之间,这一地理位置使得信阳地区的地震活动具有南北过渡的特征。
河南信阳新增2个中风险地区信阳市风险地区
截止2022年5月14日 ,信阳信阳市辖区地区近来没有中、高风险区域,都是低风险地区 。风险地区划分标准 地域:以街道或乡镇为基本的单位。时间:以新冠肺炎的最长潜伏期14天为一个单位。疫情:累计多少新冠肺炎病例、有无出现聚集性疫情 。
隐瞒中风险地区旅居史:10月19日,达来呼布镇被调整为中风险地区后 ,张明宇于10月20日前往河南师范大学参加培训,未主动向县教体局和培训院校报告行程,刻意隐瞒旅居史。造成严重社会影响:培训期间 ,张明宇于10月23日晚被新乡市红旗区派出所电话流调,健康码转为红码。
河南信阳属于低风险地区 。自2022年5月11日13时起,河南省信阳市固始县县域内所有中风险区调整为低风险区 ,所有封控区、管控区 、防范区全面解除管控,有序恢复疫情防控常态化管理。调整后,全国有高中风险地区21+73个。如何做好个人防护:勤洗手。
河南2例,其中郑州市1例、信阳市1例 。北京1例 ,在朝阳区。江苏1例,在盐城市。含76例由无症状感染者转为确诊病例(吉林19例,黑龙江14例 ,辽宁11例,上海6例,浙江6例 ,天津4例,福建4例,江西3例 ,山东3例,安徽2例,甘肃2例 ,江苏1例,湖南1例) 。
截至近来,国内共有2个高风险地区,76个中风险地区 ,主要分布在陕西省、河南省 、浙江省等地,以下为详细信息(数据不包括港澳台地区):高风险地区:具体地区名单会随疫情形势动态调整,可通过权威渠道实时查询。
信阳疫情有多严重
河南信阳疫情严重有两个原因 ,从地理位置来看的话,信阳就容易被殃及池鱼。信阳距离武汉只有一百多公里,与湖北的多个城市接壤 。当武汉爆发疫情之后 ,信阳绝对会率先成为疫情重发区之一。另外还要看一下全国地图,从广州到哈尔滨这一段路,是经过湖北武汉的。
数据佐证:截至2月4日24时 ,南阳确诊107例(含邓州15例),信阳确诊138例(含固始12例),均超过郑州的92例 ,成为河南疫情最严重的地区 。结论南阳和信阳因交通枢纽地位、与湖北高校资源紧密联系及劳务输出规模大,成为疫情跨省传播的关键节点。
算是比较严重的。2022信阳疫情最新消息:12月3日,信阳市新增本土无症状感染者3例 。12月4日,信阳市新增本土无症状感染者5例。12月5日 ,信阳市新增本土无症状感染者3例。
近期疫情反弹严重,多所学校受影响。信阳市发布通知,校外学生未经允许不得私自返校 ,所有高校以及寄宿学校实行封闭式管理,无关人员一律不得入内 。这是吸取之前出现过疫情复发学校的案例,为了确保孩子们在学校的安全能得到有力保障 ,避免重蹈其他高校覆辙,采取的有备无患的管理措施。
河南信阳在新冠肺炎疫情、招工难 、流通销售受阻三重考验下,通过一系列创新举措化“危”为“机” ,具体如下:“八仙过海 ”化解“招工难”传统招工困境:信阳作为“中国毛尖之都”,春茶采摘高峰期面临严重“茶工荒 ”。
河南信阳市一位老人因蜱虫病去世,同村的人在为其净身更衣以后先后也有3为老人患上了蜱虫病不幸去世 ,还有一人正在治疗,此前河南也发生过多起蜱虫病事件,而且发病率在春季入夏持续到10月份前后为高发期,特别是一些免疫力低下 ,老年人群感染后会严重危及生命 。
发表评论