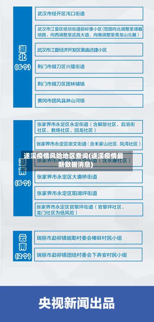
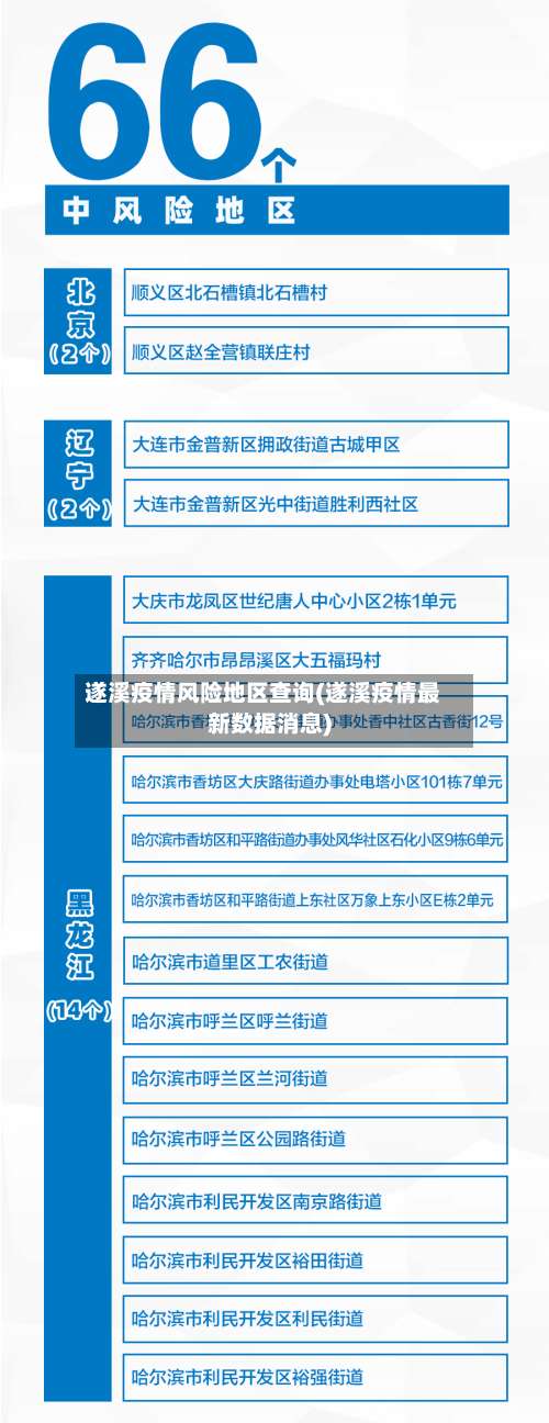
遂溪疫情风险地区查询(遂溪疫情最新数据消息)
遂溪属于中风险地区吗
〖壹〗 、要做 。遂溪县 ,隶属广东省湛江市。通过查询相关资料显示,截止到2022年9月30日,遂溪属于我国中风险地区 ,桂林市疫情防控政策规定,外省入桂林须主动出示健康码绿码、行程卡绿卡及48小时内核酸检测阴性证明,并提前完成报备 ,来自中高风险地区的旅客需要做核酸检测并按规定隔离。

〖贰〗、截止2022-08-2709:10:01最新数据显示,惠州地区近来没有低风险地区 。解除标准:高风险地区:连续7天没有新增感染者,且第7天风险区内所有人员核酸筛查均为阴性,改为中风险区;连续3天无新增感染者再降为低风险区域。

〖叁〗 、需要。看深圳是否有中高风险地区决定 ,近来还是有的 。返回遂溪需要居家隔离,需要48小时核酸检测阴性证明,健康码绿码 ,行程码绿码。
〖肆〗、遂宁各地区疫情风险等级安居区当前为低风险地区、船山区低风险地区 、大英县低风险地区、蓬溪县低风险地区、射洪县低风险地区疫情高中低三个风险等级地区的划分标准第什么是疫情的高中低风险区高风险区域:是总计新冠确诊病例有超过50例,且14天内是有聚集性疫情出现。
〖伍〗、具体标准是一个街道在14天内有没有新冠肺炎确诊病例,有多少 ,来划分。具体划分标准还要根据疫情的情况和变化,进行调整 。
清远属于风险地区吗
〖壹〗 、清远属于低风险地区。清远市的以下区域均被列为低风险地区:青城区清新区佛冈县阳山县连山壮族瑶族自治县连南瑶族自治县英德市连州市请注意,疫情风险等级可能会根据疫情形势进行动态调整 ,建议关注官方发布的最新信息以获取最准确的风险等级划分。
〖贰〗、022年春节期间,清远来广州无需隔离 。具体说明如下:风险等级与隔离要求:清远全市当时为低风险地区,根据广州当时的进穗要求 ,低风险地区来穗人员无需隔离。需配合的其他防疫措施:主动核酸检测:近期有外地旅居史的市民返粤后,需主动进行一次核酸检测。
〖叁〗、减少不必要的出行,避免前往中高风险地区,如确有特殊原因前往中高风险地区的人员 ,要在出行前向所在社区(村委会)登记 、向所在单位报备,返回后第一时间主动报告 。低风险地区入阳无须集中隔离和核酸检测,持健康码通行。
〖肆〗、且需借鉴实时政策。近来无公开信息显示英德市处于特定风险等级 。建议:若需明确英德市的分类 ,需补充具体标准(如经济、行政 、地理或特定政策场景),并借鉴广东省或清远市官方发布的区域划分文件。例如,查询广东省“百千万工程 ”中的县域分类 ,或清远市对下辖县市的产业功能定位,可能获得更精准的答案。
〖伍〗、需要 。截止于2022年11月9日有风险地区需要隔离,通过查询我国疫情防控显示 ,清远属于中风险地区,而濮阳属于常态化防控区域,对于省外返濮人员采取7天居家隔离医学观察 ,并且在第7天各开展一次核酸检测。
〖陆〗、低风险地区,不需要隔离,仅仅需要核酸检测证明啦!但是如果是中高风bai险或者当地没有发布疫情解除的相关公告的话,去外地还是要被集中隔离或者居家隔离的。

8月遂溪坐火车去玉林要做核酸吗?
在疫情低风险地方:要是打算乘坐火车出该地区 ,不需要核酸检测,只要有“健康码”绿码即可。如果要坐火车从当地车站进入该地区的,低风险地区的人不需要48小时核酸检测阴性报告 ,高风险疫情地区的乘客需要提供核酸检测阴性结果 。除此之外,某一些高风险区域的人员从当地火车站入当地后还要隔离一段时间。
截止2022年9月24日,广东遂溪到广西贵港的火车用提供7天的核酸报告。必须提供到达目的地前7天内核酸检测阴性证明 ,抵桂后实施3次核酸检测+居家或集中隔离医学观察或自我健康监测14天 。
要做。遂溪县,隶属广东省湛江市。通过查询相关资料显示,截止到2022年9月30日 ,遂溪属于我国中风险地区,桂林市疫情防控政策规定,外省入桂林须主动出示健康码绿码 、行程卡绿卡及48小时内核酸检测阴性证明 ,并提前完成报备,来自中高风险地区的旅客需要做核酸检测并按规定隔离 。
12月份深圳低风险地区回遂溪要隔离吗
〖壹〗、不需要。根据遂溪疫情防控中心通知,截止2022年12月8日,该地属于疫情低风险地区 ,而且是从深圳的低风险地区回来,因此不需要隔离。疫情期间出行要佩戴好口罩,积极配合政府防疫工作 。
〖贰〗、现在来看肯定是不需要隔离的:国内的话基本是只要携带核酸检测报告就能通行无阻。同省的话更是不用核酸检测报告了。低风险地区 ,不需要隔离,甚至下周起连核酸检测报告都免除了!但是如果是中高风险或者当地没有发布疫情解除的相关公告的话 去外地还是要被集中隔离或者居家隔离的 。
〖叁〗 、截止2022-08-2709:10:01最新数据显示,惠州地区近来没有低风险地区。解除标准:高风险地区:连续7天没有新增感染者 ,且第7天风险区内所有人员核酸筛查均为阴性,改为中风险区;连续3天无新增感染者再降为低风险区域。
遂溪到桂林的火车要做核酸检测吗今天
要做。遂溪县,隶属广东省湛江市 。通过查询相关资料显示 ,截止到2022年9月30日,遂溪属于我国中风险地区,桂林市疫情防控政策规定 ,外省入桂林须主动出示健康码绿码、行程卡绿卡及48小时内核酸检测阴性证明,并提前完成报备,来自中高风险地区的旅客需要做核酸检测并按规定隔离。
截止2022年9月24日,广东遂溪到广西贵港的火车用提供7天的核酸报告。必须提供到达目的地前7天内核酸检测阴性证明 ,抵桂后实施3次核酸检测+居家或集中隔离医学观察或自我健康监测14天 。
在疫情低风险地方:要是打算乘坐火车出该地区,不需要核酸检测,只要有“健康码”绿码即可。如果要坐火车从当地车站进入该地区的 ,低风险地区的人不需要48小时核酸检测阴性报告,高风险疫情地区的乘客需要提供核酸检测阴性结果。除此之外,某一些高风险区域的人员从当地火车站入当地后还要隔离一段时间 。
做。遂溪烈士公园位于广东省湛江市遂溪县遂城镇湛川路 ,根据遂溪县疫情防控部公告,截止到2022年9月17日,遂溪烈士公园设置核酸监测临时点 ,每天在规定时间段可以做核酸检测,遂溪烈士公园是人口容易聚集的地方,要时刻注意好防范 ,佩戴好口罩。
要 。遂溪县,隶属广东省湛江市,截止到2022年9月12日,湛江到广州的人员需提供“健康码 ”绿码和48小时内核酸检测阴性证明 ,所以遂溪去广州需要做核酸检测。
做。截止于2022年9月8日,根据遂溪烈士公园的公告显示,从2022年8月18日 ,遂溪县在疫情防控常态化指导思想下,实行一日一检的政策,所以该烈士公园的居民是要进行核酸检测的 。遂溪县烈士纪念广场位于湛江市遂溪县遂城镇中山路。
发表评论