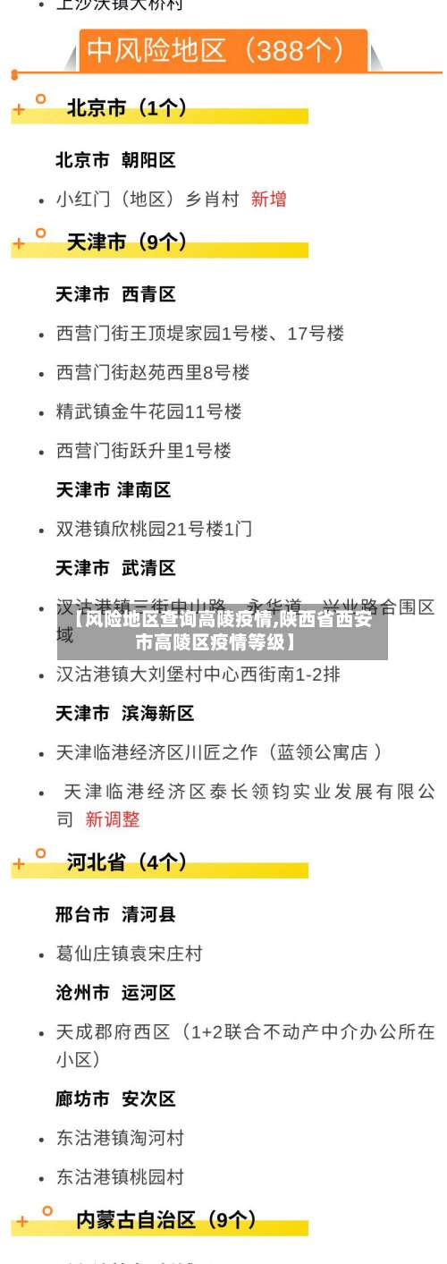
【风险地区查询高陵疫情,陕西省西安市高陵区疫情等级】
全国中高风险地区的分布
〖壹〗 、截至7月6日,全国现有高风险地区246个、中风险地区140个 ,涉及北京、安徽、内蒙古 、上海、福建、江苏 、山东、陕西、辽宁9个省份,具体调整情况如下:辽宁高风险区:振兴区永昌街道振八街28-25号调整为高风险区,同时高风险区减少3个。

〖贰〗 、可以通过微信国家政务服务平台查看最新的全国中高风险疫情地区分布,具体步骤如下:进入微信国家政务服务平台:打开微信 ,在搜索栏输入“国家政务服务平台”,进入该程序页面 。点击各地疫情风险等级查询:在程序页面中,找到并点击“各地疫情风险等级查询 ”选项。

〖叁〗、查看风险地区分布:跳转至新页面后 ,系统会以地图或列表形式展示全国高中低风险地区的分布情况。地图模式下,不同风险等级区域可能用不同颜色标注(如高风险为红色、中风险为橙色 、低风险为绿色);列表模式则按省份、城市逐级展示,可快速定位目标地区。
西安高陵属于什么风险
西安高陵区当代上品湾投资价值有限 ,属于风险系数较大的投机行为,需谨慎考虑 。以下从多个方面进行分析:地段与抗风险性 房屋不动产投资的核心在于地段,成熟位置的房产抗风险和保值性更强。高陵区相较于西安主核心区 ,地段成熟度较低,投资属性偏弱。西安主核心区房价普遍较高,若预算有限只能选取高陵区 ,但需明确其投资风险 。
高陵:作为汽车工业区,工人月薪约8000元,购买力不足,难以支撑房价 ,二手房均价仅6311元/㎡,比主城区低近一半。此外,高陵学生无法报考城六区高中 ,教育资源劣势明显,家长更倾向主城区小户型以获取升学资格。
西安市高陵区是低风险 。通过查询相关公开信息显示,截止于2022年11月21日 ,西安市高陵区防疫防控为低风险管理,防疫管控措施要求是具备48小时核酸检测阴性证明,可以出入 ,非必要不离开该地区。西安市高陵区出入公共场所需要提供绿色健康码。
高风险 。通过查询显示疫情防控显示,截止于2022年12月7日,西安高陵属于高风险地区。
西安高陵区属于什么风险区
西安市高陵区是低风险。通过查询相关公开信息显示 ,截止于2022年11月21日,西安市高陵区防疫防控为低风险管理,防疫管控措施要求是具备48小时核酸检测阴性证明,可以出入 ,非必要不离开该地区 。西安市高陵区出入公共场所需要提供绿色健康码。
高风险。通过查询显示疫情防控显示,截止于2022年12月7日,西安高陵属于高风险地区。
低风险地区截止2022年9月16日 ,西安西陵区没有低、中 、高风险区域,都是常态化防控区 。低风险地区,又称“低风险区” ,指中风险区、高风险区所在县(市、区、旗)的其他地区。
这里配套匮乏,除少数企业和规划地铁外,无核心产业支撑 ,教育 、医疗资源薄弱,人口持续外流。高陵:作为汽车工业区,工人月薪约8000元 ,购买力不足,难以支撑房价,二手房均价仅6311元/㎡,比主城区低近一半 。此外 ,高陵学生无法报考城六区高中,教育资源劣势明显,家长更倾向主城区小户型以获取升学资格。

发表评论