【佛山最新疫情风险地区,佛山最新的疫情】
佛山市高风险地区有哪些
低风险区 。佛山黄岐是低风险地区 ,佛山黄岐由于离广州较近,而广州是疫情高风险管控区,佛山黄岐被敷于低风险区。

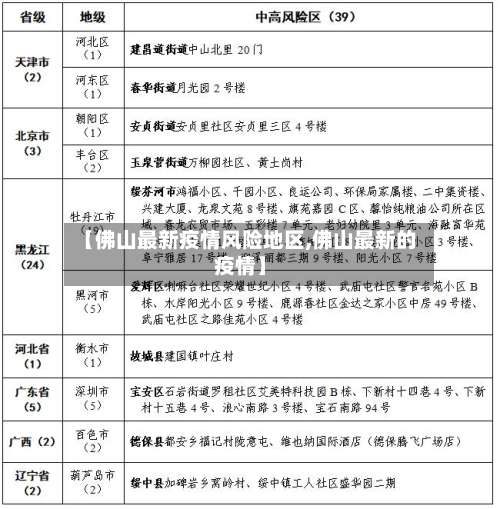
广东是中高风险地区 ,截止9月13号广东部分中高风险地区如下:罗湖区东湖街道翠鹏社区鹏城花园一期7栋1单元。罗湖区黄贝街道华丽小区2栋1单元 。福田区莲花街道布尾村第4栋。福田区南园街道巴登村第19号。福田区福田街道广业大厦东座、北座(福华路11-4号除外)。

属于低风险地区 。截止11月28日,佛山市没有高 、中、低疫情风险地区,全区域属于常态防控状态。佛山里水镇也一样。

佛山解除疫情封控区最新消息(持续更新)
月20日零时起,佛山南海区部分区域解除封控并调整为管控区 ,解封区域恢复常态化疫情管理 。具体调整情况及后续措施如下:封控区调整情况里水镇:恒大御景湾14栋(除3340层)解除封控,调整为管控区。大沥镇:四季花城海棠苑1单元(除3层)解除封控,调整为管控区。
执行时间:上述措施自2022年4月12日起执行 ,解封时间将根据疫情防控形势变化及时调整并另行通知 。居民配合:管控区域内的市民非必要不离开所在镇(街道),并积极配合镇(街道)、村(社区)开展核酸检测等疫情防控工作。
东湖区自2022年4月7日零时起,正式解除百花洲街道封控区 、管控区、防范区的管控措施 ,具体解除范围及后续要求如下:解除范围 封控区:百花洲街道象山北路100号1栋至3栋,解除封闭管理,居民可恢复正常出入。
封控区:新雅街豪利花园丽景阁解除封控管理 ,区域内居民可恢复日常活动,但仍需配合后续健康监测要求 。管控区:豪景阁、桃苑阁、杏苑阁 、怡景阁解除管控措施,居民出行、生活秩序逐步恢复正常 ,需遵守社区防疫指引。
佛山属于中风险还是低风险
〖壹〗、佛山南海1地调整为中风险是因为当地报告了1例本地新冠肺炎确诊病例,根据相关防控工作指引和通知要求,将佛山市南海区桂城街道华福御水岸小区风险等级由低风险调整为中风险。 具体情况如下:事件背景:5月28日,佛山市南海区报告了1例本地新冠肺炎确诊病例 。
〖贰〗 、佛山市:禅城区、南海区、顺德区 、高明区、三水区均为低风险地区。明代正统年间 ,广东洪水为患,农田失收,朝廷赋税不减 ,终于酿成1449年爆发的黄萧养起义。景泰元年(1450)二月,明将董兴率军队至,黄萧养兵败被擒 ,起义失败,佛山城围立解。
〖叁〗、从深圳中风险地区来佛山的人员:根据佛山疫情防控政策,若出发地为深圳的中风险地区(如清水河街道鹤围村58栋 、64栋等区域) ,需实施14天集中隔离医学观察,并在隔离期间按要求完成核酸检测 。此类人员需主动向佛山目的地社区报备,配合落实防控措施。
〖肆〗、佛山是低风险地区。近来该市为低风险区 ,返回佛山者持粤康码绿码,体温正常者可正常出行、生活 、工作,无需隔离;近来广东各地都是低风险区,可以在省内有序流动;如果持有悦康码绿色码 ,体温正常,在省内回国可以正常出行、生活、工作 。应该不需要隔离,但是可以正常回去。
〖伍〗、一般情况下 ,来自低风险地区的人员在前往佛山时,不需要进行隔离。但为了保障公共卫生安全,建议从外地来返佛山前在始发地检测1次核酸 ,并持48小时核酸阴性证明出行 。这一措施有助于及时发现潜在的感染者,减少疫情传播的风险。然而,对于来自高风险地区的人员 ,需进行居家隔离。
〖陆〗 、一般情况下,佛山去外地不用隔离 。佛山各地近来被认定为疫情低风险区域,根据国内的疫情防控政策 ,疫情低风险地区不对人员采取隔离措施。如果目的地没有特殊的防疫要求,从佛山前往该地的人员通常不需要进行隔离。但某些地方可能有特殊的健康监测政策 。

发表评论